当前位置: 网站首页 >> 工作计划 >> 正文
工作计划
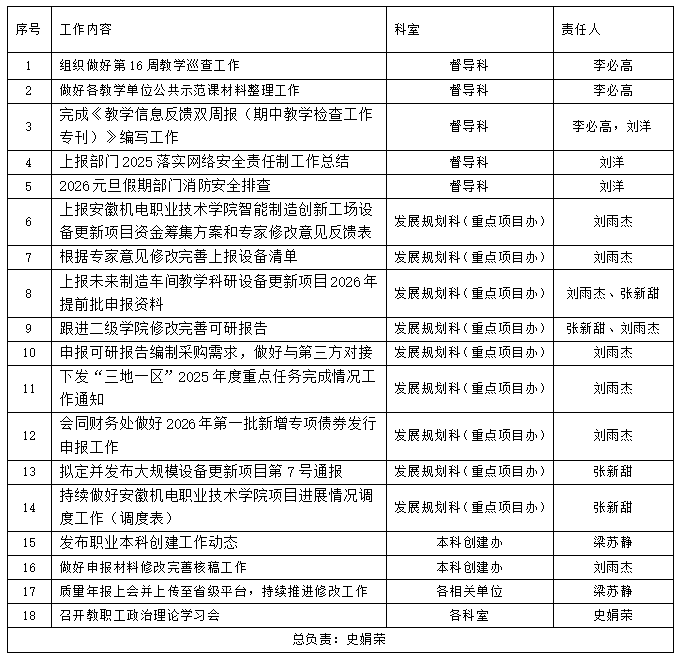
发展规划与教学质量管理处2025-2026学年第一学期第16周工作计划表(12月22日-12月26日)
来源: 点击: 录入时间:2025/12/22




教学质量管理处  地址:安徽省芜湖市弋江区高教园区文津西路16号

电话:0553-5876898  邮编:241002